○隠岐の島町特定地域づくり事業協同組合設立支援交付金交付要綱
令和4年4月26日
告示第54号
(趣旨)
第1条 この告示は、隠岐の島町特定地域づくり事業協同組合設立支援交付金(以下「交付金」という。)の交付に関し、隠岐の島町補助金等交付規則(平成16年隠岐の島町規則第36号)に定めるもののほか、必要な事項を定めるものとする。
(目的)
第2条 この交付金は、地域の人口の急減に対処するための特定地域づくり事業の推進に関する法律(令和元年法律第64号。以下「法」という。)第3条第3項の規定により、島根県知事の認定を受けた事業協同組合(以下「特定地域づくり事業協同組合」という。)の経済的負担の軽減を図り、もって特定地域づくり事業協同組合の設立を促進することを目的とする。
(交付対象者)
第3条 交付金の対象となる者は、法第2条4項に規定する特定地域づくり事業を行う、町内に事業所を有する特定地域づくり事業協同組合とする。
(交付金額等)
第4条 交付金の交付額は、別表の第1欄に定める基準額と、第2欄に定める対象経費の実支出額の合計額を比較して少ない方の額に第3欄に定める交付率を乗じて得た額とし、交付金の総額については予算の範囲内とする。
2 他の国庫補補助金及び交付金又は他の県補助金等の交付を受けている、又は受ける見込みである経費は、交付対象事業に要する経費(以下「交付対象経費」という。)から除くこととする。
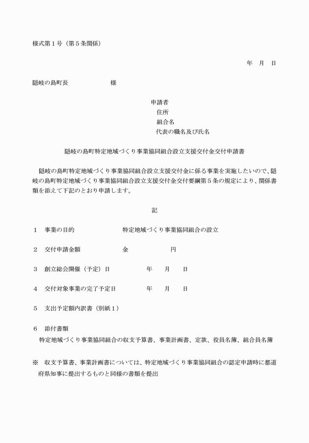
(交付申請)
第5条 交付金の交付を受けようとする者(以下「申請者」という。)は、隠岐の島町特定地域づくり事業協同組合設立支援交付金交付申請書(様式第1号)を町長に提出しなければならない。
2 申請者は、前項の申請書を提出するに当たって、消費税等仕入控除税額(対象経費に含まれる消費税及び地方消費税相当額のうち、消費税法(昭和63年法律第108号)の規定により仕入れに係る消費税額として控除できる部分の金額及び当該金額に地方税法(昭和25年法律第226号)の規定による地方消費税の税率を乗じて得た金額の合計額をいう。以下同じ。)を減額して交付申請しなければならない。ただし、申請時において消費税等仕入控除税額が明らかでないものについては、この限りでない。
2 前項の決定には必要に応じて条件を付することができる。
(申請の取り下げ)
第7条 申請者は、規則第7条の規定により取下げをしようとするときは、隠岐の島町特定地域づくり事業協同組合設立支援交付金交付申請取下書(様式第3号)を町長に提出しなければならない。
(1) 交付対象経費の2割以上の変更
(2) 事業の中止又は廃止
(3) その他事情の変更により、特別な事由が生じたことによる大幅な変更
2 前項の決定には、必要に応じて条件を付することができる。
(遅延報告)
第10条 交付事業者は、交付対象事業が予定の期間内に完了できないと見込まれる場合又は交付対象事業等の遂行が困難となった場合においては、速やかに隠岐の島町特定地域づくり事業協同組合設立支援交付金交付事業遅延報告書(様式第6号)を町長に提出し、その指示を受けなければならない。
(交付金の収益納付)
第11条 交付事業者は、交付対象事業の完了により交付事業者に相当の収益が生ずると認められた場合において、交付金の目的に反しない場合に限り、町長の発する指令に従って、交付された交付金の全部又は一部に相当する金額を町に納入しなければならない。
(遂行状況の報告等)
第12条 町長は、必要があると認める場合は、交付事業者に対して交付対象事業の遂行状況の報告を求め、又は必要な調査を行うことができる。
(交付対象事業の遂行の命令)
第13条 町長は、交付対象事業が交付決定の内容又はこれに付した条件に従って遂行されていないと認めるときは、交付事業者に対してその遂行を命ずることができる。
2 町長は、交付事業者が前項の命令に違反したときは、交付対象事業の遂行の一時停止を命ずることができる。
(実績報告)
第14条 交付事業者は、交付対象事業が完了したとき(交付対象事業の廃止の承認を受けた時を含む。)は、事業完了後30日以内又は交付決定のあった年度の翌年度の4月10日のいずれか早い日までに隠岐の島町特定地域づくり事業協同組合設立支援交付金実績報告書(様式第7号)を町長に提出しなければならない。
2 第5条第2項ただし書に該当する交付事業者は、前項の実績報告書を提出するに当たって、消費税等仕入控除税額が明らかになった場合には、これを当該交付対象事業の対象経費から減額して提出しなければならない。
3 第5条第2項ただし書に該当する交付事業者は、第1項の実績報告を提出した後において、消費税及び地方消費税の申告により当該交付対象事業に係る消費税仕入控除税額が確定した場合には、その金額(前項の規定により減額した交付事業者については、その金額が減じた額を上回る部分の金額)を隠岐の島町特定地域づくり事業協同組合設立支援交付金消費税等仕入控除税額報告書(様式第8号)により速やかに町長に報告するとともに、これを返還しなければならない。
(交付金の支払)
第16条 町長は、前条の規定により交付すべき交付金の額が確定した後に、交付金を支払うものとする。ただし、必要があると認められる場合は、交付金の全部又は一部について、概算払いをすることができる。
(是正のための措置)
第17条 町長は、報告を受けた交付対象事業の成果が交付金の決定内容及びこれに付した条件に適合しないと認めるときは、当該交付対象事業につき、これに適合させるための措置をとるべきことを交付事業者に対して命ずることができる。
(交付金の返還命令)
第18条 町長は、交付事業者に交付すべき交付金の額を確定した場合において、既にその額を超える交付金が交付されているときは、交付事業者に対して、期限を定めてその返還を命ずることができる。
(財産処分の制限等)
第19条 交付事業者は、取得価格又は効用の増加価格が単価50万円以上の取得財産等について、交付金の交付の目的に反して使用し、譲渡し、交換し、貸し付け、又は担保に供しようとするときは、あらかじめ町長の承認を受けなければならない。ただし、総務省所管補助金等交付規則(平成12年12月27日総理府・郵政省・自治省令第6号)第8条に定められている耐用年数に相当する期間を経過した場合は、この限りでない。
3 交付事業者は、前項の承認を受けて当該取得財産を処分したことにより収入があった場合には、交付された交付金の全部又は一部に相当する金額を町長に納入しなければならない。
4 交付事業者は、取得財産等について、取得財産管理台帳(様式第13号)を備え管理しなければならない。
(事業実施者の責務)
第20条 交付事業者は、交付対象事業に係る帳簿及び関係書類を、交付対象事業の完了した日の属する会計年度の翌年度から5年間保存しておかなければならない。
2 交付事業者は、取得財産等について事業完了後においても善良な管理者の注意をもって管理するとともに、交付金の目的に従ってその効率的な運営を図らなければならない。
(交付対象事業の検査)
第21条 町長は、交付金に係る予算の執行の適正を期するため必要があるときは、交付事業者に対して報告をさせ、又は職員にその事務所、事業所等に立ち入り、帳簿書類その他の物件を検査させ、若しくは関係者に質問させることができる。
(物品購入等)
第22条 交付事業者は、交付対象事業の実施において物品等を調達する場合は、島根県グリーン調達推進方針、島根県障がい者就労施設等からの物品等の調達方針、県内中小企業者への優先発注について(平成28年12月22日付け中小第683号)等に基づく調達に努めるものとする。
(その他)
第23条 この告示に定めるもののほか、必要な事項は、町長が別に定める。
附則
この告示は、令和4年4月26日から施行する。
別表(第4条関係)
1 基準額 | 2 対象経費 | 3 交付率 |
1事業実施者あたり100万円 | 特定地域づくり事業協同組合の創立総会開催日から、国が交付する特定地域づくり事業推進交付金の交付決定日の前日までに支払を完了している次の経費(組合の運営に関する経費)(注1) 通信運搬費、光熱水料、公租公課(取得した自動車に係る自動車税、自動車重量税及び軽自動車税、印紙代)、借料及び損料、保険料、賃金、職員基本給、職員特別給与、職員諸手当、社会保険料、法定福利費、福利厚生費、職員退職給与引当金、退職金掛金等 | 10/10 |
特定地域づくり事業協同組合の創立総会開催日から令和5年3月31日までに支払を完了している次の経費(注1) 旅費、備品費、消耗品費、会議費、印刷製本費、諸謝金、研修費、委託費、広告宣伝費、事業設備費、雑役務費、事務所の施設改修に要する経費等 | 10/10 |
(注1) 交付決定の前に着手された交付対象事業に要する経費についても、適正と認められる場合には対象とする。













