○隠岐の島町集落地域活性化事業補助金交付要綱
令和4年3月9日
告示第18号
隠岐の島町集落地域活性化事業補助金交付要綱(平成27年隠岐の島町告示第15号)の全部を改正する。
(趣旨)
第1条 この告示は、隠岐の島町集落地域活性化事業補助金(以下「補助金」という。)の交付に関し、隠岐の島町補助金等交付規則(平成16年隠岐の島町規則第36号。)に定めるもののほか、必要な事項を定めるものとする。
(目的)
第2条 この補助金を交付することにより、町内の集落等と行政との協働のまちづくり及び公民館の分館(以下「分館」という。)活動の充実、向上を促進し、地域の活性化に資することを目的とする。
(1) 公民館 社会教育法(昭和24年法律第207号。以下「法」という。)第21条第1項に規定するものをいう。
(2) 分館 法第22条に規定する事業を実施するために、地域の区、自治会、町内会等の自治組織内に設置されたものをいう。
(補助金の交付対象者)
第4条 補助金の交付対象者は、地域の区、自治会、町内会等の自治組織とする。
(補助対象外事業)
第6条 補助対象とならない事業は、次の各号に掲げるとおりとする。
(1) 宗教活動、政治活動等の公益性のない事業
(2) 社会通念上適切でないと認める事業
(補助金の額)
第7条 町長は、予算の範囲内において補助金を交付するものとする。
2 補助金の額は、別表第2に掲げる均等割金額と人口割金額の合計金額を上限とする。ただし、補助金の額に1,000円未満の端数が生じたときは、これを切り捨てるものとする。
(補助金の交付申請)
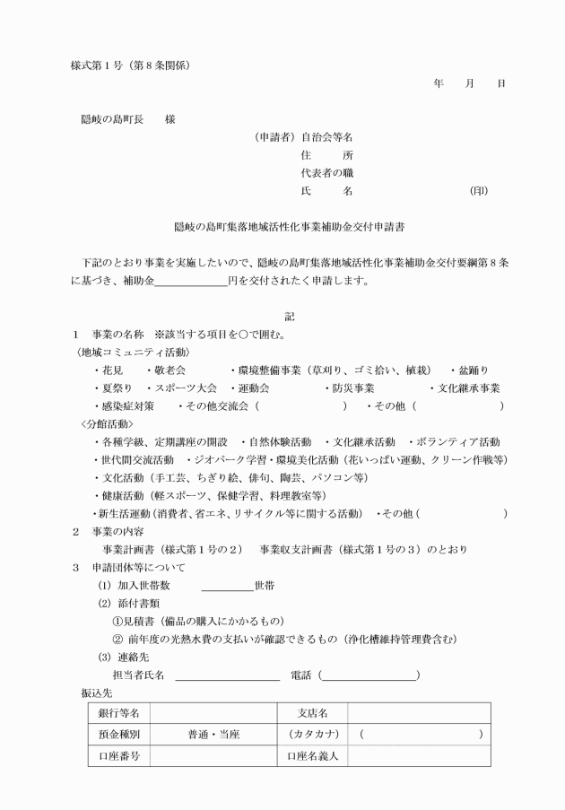
第8条 補助金の交付を受けようとする者(以下「申請者」という。)は、隠岐の島町集落地域活性化事業補助金交付申請書(様式第1号)に町長が必要と認める書類を添えて、町長に提出しなければならない。
(交付決定内容の変更等)
第10条 補助金の交付の決定を受けた者(以下「補助事業者」という。)は、補助事業を変更又は中止する場合には、隠岐の島町集落地域活性化事業変更・中止承認申請書(様式第3号)によりあらかじめ町長の承認を受けなければならない。
(実績報告)
第12条 補助事業者は、事業が完了したときは、事業完了後30日以内に、隠岐の島町集落地域活性化事業補助金実績報告書(様式第5号)に町長が必要と認める書類を添えて、町長に提出しなければならない。
(補助金の交付)
第14条 補助金は、補助事業者が当該補助事業を完了した後において交付するものとする。ただし、町長が必要があると認めた場合には、補助金の交付決定の後に概算払いにより補助金を交付することができる。
2 概算払いを行う場合の補助金の額は、交付決定額の10分の8を上限とし、1,000円未満の端数が生じたときは、これを切り捨てるものとする。
(交付決定の取消し)
第15条 町長は、補助事業者が次の各号のいずれかに該当したときは、補助金の交付の決定の全部又は一部を取り消すことができる。
(1) 偽りその他不正な手段により補助金の交付を受けたとき。
(2) 補助金を他の用途に使用したとき。
(3) 補助金の交付の決定の内容又はこれに付した条件に違反したとき若しくは町長の処分に従わなかったとき。
2 前項の規定は、補助事業について交付すべき補助金の額の確定があった後についても適用する。
(書類等の保管)
第17条 補助事業者は、当該補助事業に係る書類等を事業完了年度の翌年度から起算して5年間保管しなければならない。
(庶務)
第18条 この補助金に関する事務は、地域振興課政策企画係が行う。
(その他)
第19条 この告示に定めるもののほか、必要な事項は町長が別に定める。
附則
(施行期日)
1 この告示は、令和4年4月1日から施行する。
(適用区分)
2 改正後の隠岐の島町集落地域活性化事業補助金交付要綱の規定は、この告示の施行の日以後の申請に係る補助金について適用し、同日前の申請に係る補助金については、なお従前の例による。
別表第1(第5条関係)
補助対象費用 | 分館担当者活動費 |
謝金・交通費(講師や専門家に対する費用) | |
消耗品費・教材費・材料費・燃料費 | |
維持管理費 | |
傷害保険料 | |
使用料及び借り上げ料 | |
備品購入費 | |
その他事業実施に必要と認められる費用 |
別表第2(第7条関係)
区分 | 補助金額 | ||
均等割 | 180,000円 | ||
人口割 | 自治会等の人口(※事業実施年の1月1日現在)に応じ各区分に定める額 | 区分 | 金額 |
125人以下 | 120,000円 | ||
126人から250人 | 240,000円 | ||
251人から375人 | 360,000円 | ||
376人から500人 | 480,000円 | ||
501人から625人 | 600,000円 | ||
626人以上 | 720,000円 | ||














