○隠岐の島町生活保護法施行細則
平成19年2月27日
規則第2号
(目的)
第1条 生活保護法(昭和25年法律第144号。以下「法」という。)の施行については、法、生活保護法施行令(昭和25年政令第148号)及び生活保護法施行規則(昭和25年厚生省令第21号。以下「省令」という。)に定めるもののほか、この細則の定めるところによる。
(備付書類)
第2条 福祉事務所長は、被保護者につき、次の各号に掲げる書類を作成し、常に、その記載事項について整理しておかなければならない。
(1) 面接記録票(様式第1号)
(2) 保護台帳(様式第2号)
(3) 保護決定調書(様式第3号)
(4) 保護金品支給台帳(様式第4号)
(5) ケース記録票(様式第5号)
2 福祉事務所長は、次に掲げる書類を作成し、常に、その記載事項について整理しておかなければならない。
(1) 受付簿(様式第6号)
(2) ケース番号索引簿(様式第7号)
(4) 医療券交付処理簿(様式第9号)
(5) 医療要否意見書交付処理簿(様式第10号)
(6) 介護券交付処理簿(様式第11号)
2 被保護者が、その居住地を他の保護の実施機関の所管区域内に移転したときは、福祉事務所長は、速やかに必要な決定を行い、被保護者転出通知書(様式第12号)により新居住地の福祉事務所長に通知しなければならない。
3 前項の通知には、次に掲げる書類のうち保護の決定実施上必要と認められる書類の写しを添付するものとする。
(1) 保護台帳
(2) 保護決定調書
(3) ケース記録票
(4) その他
(申請書及び添付書類)
第4条 省令第1条第1項の規定による保護の開始又は変更の申請様式は、保護申請書(様式第13号)によるものとする。
2 省令第1条第5項の規定による葬祭扶助の申請様式は、葬祭扶助申請書(様式第14号)によるものとする。
3 前2項の申請書には、次に掲げる書類のうち福祉事務所長が必要と認めるものを添付するものとする。
(1) 資産申告書(様式第15号)
(2) 収入申告書(様式第16号)
(3) 同意書(様式第17号)
(4) 給与証明書(様式第18号)
(5) 住宅補修計画書(様式第19号)
(6) 生業計画書(様式第20号)
(7) 家賃(間代 土地)支払申告・証明書(様式第21号)
(8) 産米収穫量等申告書(様式第22号)
(決定通知書)
第5条 法第24条第3項、同条第9項及び第25条第2項に規定する保護の開始又は変更の決定の通知は、保護開始(変更)決定通知書(様式第23号)によるものとする。
2 法第24条第3項に規定する保護の申請の却下の決定の通知は、保護申請却下通知書(様式第24号)によるものとする。
3 法第26条に規定する保護の停止又は廃止の決定の通知は、保護廃止(停止)決定通知書(様式第25号)によるものとする。
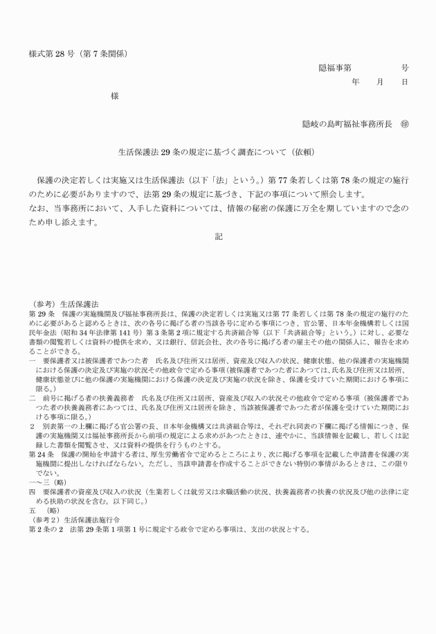
(調査依頼票)
第7条 法第29条の規定により調査の嘱託を行うときの調査依頼は、調査依頼書(様式第28号)によるものとする。
(扶養照会等)
第8条 法第4条第2項の扶養義務者の扶養の可否を確認するために、要保護者の扶養義務者に対し、扶養義務の履行について照会するときは、扶養照会書(様式第28号の1)によるものとする。
2 法第24条第8項の規定により明らかに扶養義務を履行することが可能と認められる扶養義務者に対し、要保護者の保護の開始について通知するときは、法による保護の決定に伴う扶養義務者への通知について(様式第28号の2)によるものとする。
3 法第28条第2項の規定により明らかに扶養義務を履行することが可能と認められる扶養義務者に対し、扶養義務を履行しない理由について報告を求めるときは、同条同項の規定に基づく報告について(依頼)(様式第28号の3)によるものとする。
(入所依頼書)
第9条 法第30条第1項の規定により被保護者を保護施設若しくはその他の適当な施設に入所させ、若しくはこれらの施設に入所を委託し、又は私人の家庭に養護を委託するときは、その施設の長又は私人に対して入所依頼書(様式第29号)を発行しなければならない。
(保護金品の支給方法等)
第10条 継続して保護を行う場合の保護費の交付日は、毎月5日を例とする。
2 福祉事務所長は、被保護者を法第30条第1項ただし書の規定により入所の委託をしているときは、受託者に対し、保護金品に生活保護費支給明細書(様式第30号)を添え、毎月5日を例として交付しなければならない。
3 福祉事務所長が被保護者に対して直接保護金品を交付する場合においては、町の会計管理者は、当該被保護者から様式第23号又はこれに代わるものの提示を求めなければならない。
4 支所で被保護者に対して保護金品の支給をする場合においては、福祉事務所長は、指定した交付日の前日までに、生活保護費支給明細書(様式第30号)を支所長に送付しなければならない。
(被保護者状況変更届書)
第11条 法第48条第4項の規定による届出は、被保護者状況変更届書(様式第31号)によるものとする。
(就労自立給付金申請書等)
第12条 省令第18条の4第1項の規定による申請様式は、自立支援給付金申請書(様式第32号)によるものとする。
3 就労自立給付金の申請を却下するときは、就労自立給付金申請却下通知書(様式第35号)により通知するものとする。
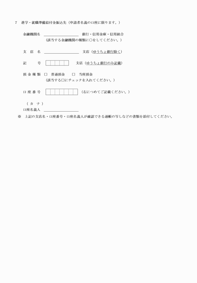
(進学・就職準備給付金申請書等)
第13条 省令第18条の9第1項の規定による申請様式は、進学・就職準備給付金申請書(様式第36号)によるものとする。
(徴収金等支払申出書)
第14条 法第78条の2第1項又は第2項の規定により保護費又は就労自立給付金から法第77条の2第1項の規定に基づく徴収金の支払に充てる旨の申出は、様式第39号によるものとする。
2 法第78条の2第1項又は第2項の規定により保護費又は就労自立給付金から法第78条第1項に基づく徴収金の支払に充てる旨の申出は、様式第40号によるものとする。
(指導指示書)
第15条 福祉事務所長は、法第27条第1項の規定による指導又は指示を書面によって行う場合には、指導指示書(様式第41号)によらなければならない。
(不服申立書)
第16条 法に基づく処分に係る審査請求及び再審査請求は、審査(再審査)請求書(様式第42号)によるものとする。
(経由)
第17条 法又はこれに基づく命令等により島根県知事又は厚生労働大臣に提出することとされている書類が、法第19条第4項の規定により委任を受けた福祉事務所長から提出されたときは、町長は、これを受理し、島根県知事又は厚生労働大臣に提出するものとする。
(様式の特例)
第18条 福祉事務所長は、この規則に定めるもののほか、必要があるときは、別に様式を定めて使用することができる。
附則
この規則は、平成19年4月1日から施行する。
附則(平成27年3月5日規則第5号)
(施行期日)
1 この規則は、公布の日から施行し、平成26年7月1日から適用する。
(経過措置)
2 この規則の施行の際、現に改正前の規則の規定により作成されている様式の用紙で残存するものは、所用の修正を加え、なお使用することができる。
附則(平成27年10月29日規則第26号)
この規則は、平成28年1月1日から施行する。
附則(平成28年2月29日規則第3号)
この規則は、平成28年4月1日から施行する。
附則(令和元年5月1日規則第10号)
この規則は、公布の日から施行する。
附則(令和2年2月28日規則第8号)
この規則は、公布の日から施行する。
附則(令和7年8月5日規則第30号)
この規則は、令和7年8月5日から施行し、令和7年4月1日から適用する。


































































