○隠岐の島町土地所有者等関連情報の利用及び提供事務取扱要領
令和6年1月18日
告示第3号
(趣旨)
第1条 この要領は、所有者不明土地の利用の円滑化等に関する特別措置法(平成30年法律第49号。以下「法」という。)及び所有者不明土地の利用の円滑化等に関する特別措置法施行規則(平成30年国土交通省令第83号。以下「規則」という。)に定めるもののほか、法第43条の規定に基づき、町長が保有する土地所有者等関連情報を、その保有に当たって特定された利用の目的以外の目的のために実施機関内部で利用し、又は土地所有者等関連情報を当該実施機関以外の者へ提供し、若しくは提供を求める場合における事務の取扱いについて必要な事項を定めるものとする。
(定義)
第2条 この要領において「情報提供担当部局」とは、町長部局において、地域福利増進事業等を実施しようとする者から法第43条第2項に基づく情報提供の求めを受け、請求者が土地所有者を知る必要性の有無の判断等を行う部局をいう。
2 この要領において「事業部局」とは、町長部局において地域福利増進事業等を実施しようとする部局をいう。
3 この要領において「情報保有部局」とは、町長部局において土地所有者等関連情報を保有する部局をいう。
4 この要領において「請求者」とは、町長部局以外の者であって、地域福利増進事業等を実施するために、法第43条第2項の規定に基づき町長に対して土地所有者等関連情報の提供を求める者をいう。
(内部利用の手続)
第3条 事業部局又は情報提供担当部局は、法第43条第1項の規定に基づき土地所有者等関連情報を内部利用しようとするときは、様式第1号により情報保有部局に対して土地所有者等関連情報の提供を依頼するものとする。
(請求者による情報提供請求の手続)
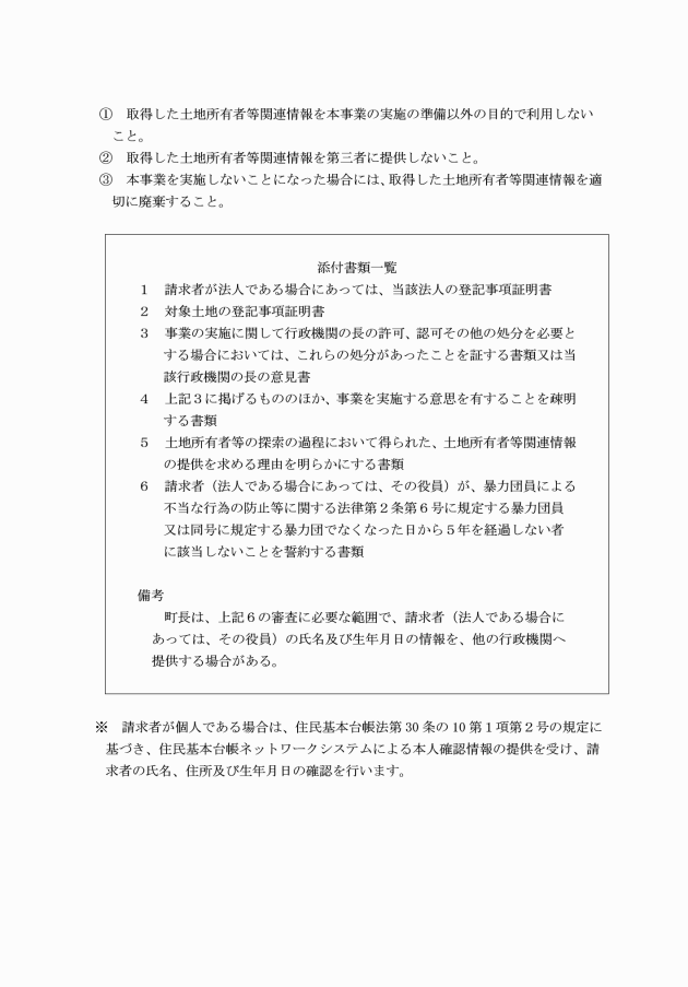
第4条 請求者が法第43条第2項の規定に基づき町長に対して土地所有者等関連情報の提供を求めるときは、規則第55条に定める手続により請求するものとする。
2 規則第55条第1項の情報提供請求書は、様式第3号による。
(情報提供担当部局の行う事務)
第5条 情報提供担当部局は、前条第1項の請求があったときは、情報提供請求書及び添付書類に基づき、請求者が土地所有者等を知る必要性の有無等の確認を行い、請求者が行った土地所有者等の探索の結果及び請求者の事業を実施する意思の具体性に鑑み、当該請求者が土地所有者等を知る必要性を判断するものとする。
(1) 情報保有部局及び農業委員会が請求に係る情報を保有していない場合
(2) 法第43条第3項に規定する本人の同意が得られなかった場合
4 情報提供担当部局が法第43条第3項の規定により本人の同意を求めるときは、様式第6号によるものとする。
(土地所有者等が知る必要性を証する書面の交付手続)
第6条 請求者が町長に対して土地所有者等を知る必要性を証する書面の交付を求めるときは、規則第56条に定める手続により請求するものとする。
2 規則第56条第2項の交付請求書は、様式第7号によるものとする。
(工作物設置者等に対する情報提供請求の手続)
第7条 事業部局が法第43条第5項の規定に基づき工作物設置者等に土地所有者等関連情報の提供を求めるときは、規則第57条に定める手続きにより請求するものとする。
2 情報提供担当部局が法第43条第5項の規定に基づき農業委員会に対し土地所有者等関連情報の提供を求めるときも前項と同様とする。
3 規則第57条第1項の情報提供請求書は、様式第9号による。
附則
この告示は、令和6年1月18日から施行する。














